集團新聞
關于華策國際大廈建設項目竣工環境保護驗收的公示發布時間:
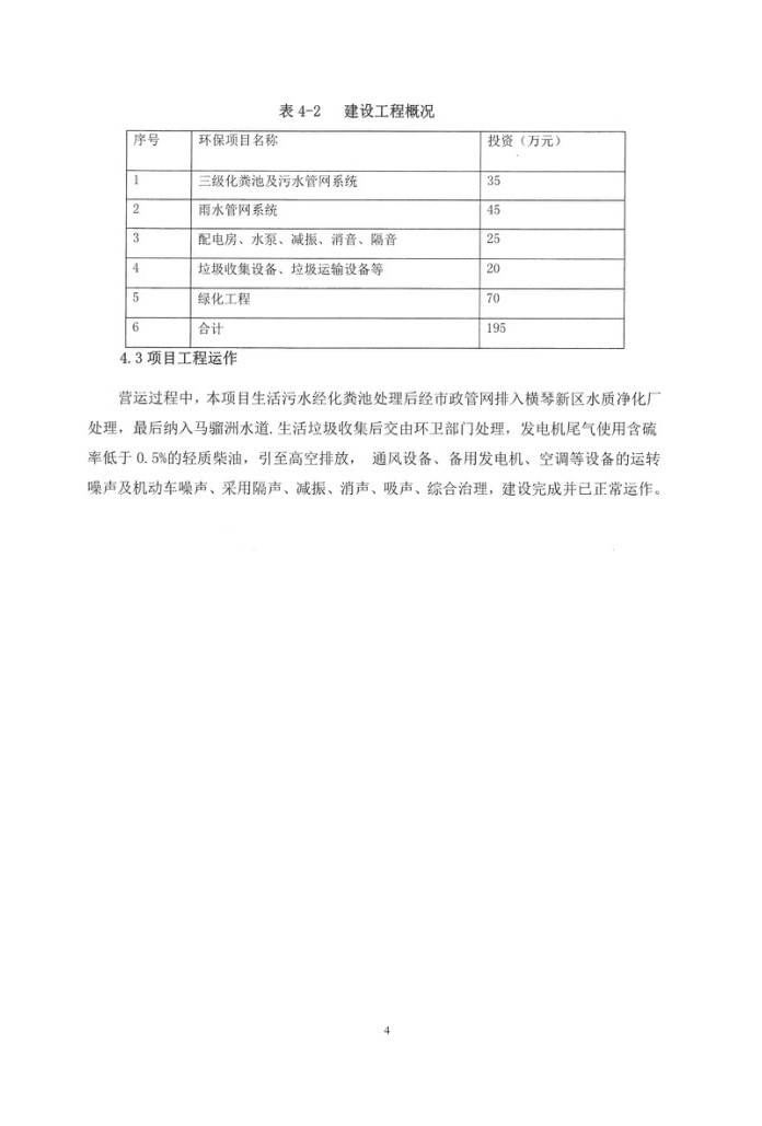
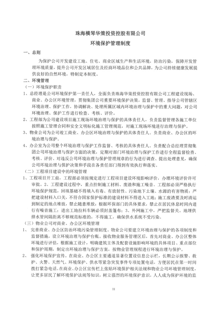
珠海市華策集團有限公司(以下簡稱“華策集團”)下屬子公司—珠海橫琴華策投資控股有限公司開發的華策國際大廈建設項目現已竣工,現將華策國際大廈項目環境保護驗收報告內容在華策集團官網進行公示。
詳細公示內容可見以下圖片信息:























珠海市華策集團有限公司(以下簡稱“華策集團”)下屬子公司—珠海橫琴華策投資控股有限公司開發的華策國際大廈建設項目現已竣工,現將華策國際大廈項目環境保護驗收報告內容在華策集團官網進行公示。
詳細公示內容可見以下圖片信息:




















